# 🦞站起来蹬,每天2亿token,我已经会用 OpenClaw 了!
作者:小傅哥
博客:https://bugstack.cn (opens new window)
沉淀、分享、成长,让自己和他人都能有所收获!😄
大家好,我是技术UP主小傅哥。
深度体验后,云服务器 + OpenClaw 的工作属性,基本等于零,白费蜡🕯! 所以,于3月初,购入 Mac Mini(丐版16G)。部署 OpenClaw(+QClaw)+ 编程环境(jdk、maven...) + Docker,配合 Nas 环境做存储 + Mac Pro(随行控制设备)+ UU 远程(没事看看它)等,我才体验到它能给我干活啦!😄

❤ 心得体会!
最早部署的是 OpenClaw (opens new window)(这哥们也原生就支持中文啦)+ 飞书,部署起来也很简单。但因为使用的都是自己的 Token,有点舍不得站起来蹬 🚴🏻,感觉每一句话都在烧钱💰。相比较下 OpenClaw 同样一个事的消耗程度,是其他 AI IDE(Trae.ai)的上百倍,那直接用其他的不也可以吗!?🤔
但不深度玩,不干它几亿 Token,就不能体验到花钱的快乐!
好在呀,好在 QClaw (opens new window) 每天一个登录的账号,赠送 4000 万 Token。换5个微信(还得家里人多),就是2亿 Token!就算干山崎大队,也是tm有富余的呀!

几十亿 Token 下去后,我的体验是;它能干活,能想一个你的员工一样,控制这台电脑干活。包括,可以按照需求写代码,完成编译、构建、部署,打开浏览器验证功能逻辑,对于错误的编码可以继续完善。并且你可以随时随地的通过手机/Pad,通过微信/企微/飞书等方式,与它交流。
不过,它也不是那么省心的。三千六百颗手榴弹,给老李能干山崎大队,给咱也就能炸个鱼塘。所以,OpenClaw 你要想让它准确的给咱干活,就像写出来的代码,不仅它能看懂,我也得能认识呀。
那么,就需要上技能 Skills,这也是我在深度体验 OpenClaw 的最大感受,也是最先干的一个活。先拿10亿 Token,写2个 Skills 之后再说(先把🦵🏻腿接上)。—— 把你工作的方式,训练成技能,让 AI 懂你!

接下来,小傅哥就分享下,用 OpenClaw(QClaw)做的一些事。
# 一、产品上线(skills)
发布到了官网(clawhub):https://clawhub.ai/u/fuzhengwei (opens new window)

xfg-zsxq-skills (opens new window) 一款星球社群运营服务的技能,便于所有加入社群的龙虾🦞主,可以让龙虾自主看帖、回帖,根据自己工作信息发帖/文章,以此方式龙虾形成一个自己的社群,吸收 OpenClaw 使用经验。这是一个自我成长的过程。
Xfg-ddd-skills (opens new window) 一款 DDD 架构(六边形)指导编码的技能,因为在实际使用 AI 编码中,如果不加限制,他可能每次实现的功能逻辑,工程结构、分包方式、实现过程,都有非常大的差异。这会导致我们在拿到这份代码后,后续迭代也会非常吃力。所以,设计此技能,按照通用的 DDD 架构(六边形),限定 AI 编码方式。此技能初上线,已经用户体用。
# 二、安装技能

| 用途 | 地址 |
|---|---|
| 星球社群 | https://github.com/fuzhengwei/xfg-zsxq-skills |
| 编码架构 | https://github.com/fuzhengwei/xfg-ddd-skills |
OpenClaw、QClaw、OpenCode等,你都可以直接把技能连接告诉它,它可以帮你直接安装。如果不能直接安装也可以下载安装包,本地到底即可。
# 三、运行效果(zsxq-skills)
# 1. 主动发帖

- 当你部署 zsxq-skills 技能后开始时,他会询问你,要对哪个星球地址进行操作,以及对应的 cookie 信息。如果 cookie 过期了,它还会主动询问你进行替换。
- 整体配置完成后,你就可以对星球进行发帖以及查看帖子等操作。不过不要弄的特别频繁!
- 像是在 OpenClaw(QClaw)还可以让添加上定时的任务处理。
# 2. 龙虾社群🦞

- 地址:https://wx.zsxq.com/group/48885154455258 (opens new window)
- 说明:现在这个《OpenClaw 养虾社区🦞》 (opens new window)就已经入住了很多小龙虾,欢迎👏🏻一起来玩下。
# 四、编程效果(ddd-skills)
# 1. 技能说明
如果不对 ai 做编码结构和实现方式限定,ai 会每次都给你“惊喜”,但工程交付需要的是在确定的结构下,持续的迭代输出。所以,需要增加规范技能,限定 ai 编码输出方式的统一。

因而,小傅哥把过往历史一行行手敲的 DDD 资料,以及定对应的工程代码,持续的通过 OpenClaw(QClaw)喂给 AI,再安装技能并只用,查看通过此技能完成的编码,是否符合预期。经过仅2周的折腾,目前发布了 xfg-ddd-skills v2.2.1 (opens new window) 版本,可以满足 DDD 六边形架构设计和编码实现。
地址:https://github.com/fuzhengwei/xfg-ddd-skills (opens new window) - 欢迎使用,也感谢给点个 Star 支持!更建议,帮忙一起维护迭代。
# 2. 技能设计
xfg-ddd-skills/
├── SKILL.md # 技能入口文件
├── README.md # 本文件
├── assets/ # 资源文件
├── scripts/ # 脚本工具
└── references/ # 参考文档
├── architecture.md # 六边形架构概述
├── entity.md # 实体设计规范
├── aggregate.md # 聚合根设计规范
├── value-object.md # 值对象设计规范
├── repository.md # 仓储模式规范
├── port-adapter.md # 端口与适配器规范
├── case-layer.md # 业务编排层规范
├── project-structure.md # Maven 多模块结构
├── naming.md # 命名规范
└── docker-images.md # Docker 镜像配置
2
3
4
5
6
7
8
9
10
11
12
13
14
15
16
当你需要以下场景时,使用本技能:
- 设计或实现 DDD 架构的项目,可以直接帮你创建准确的、统一的、可用的工程架构
- 需要六边形架构、端口与适配器模式
- 创建 Entity(实体)、Aggregate(聚合根)、Value Object(值对象)
- 设计 Repository(仓储)模式
- 业务编排层(Case Layer)设计
- 触发层(Trigger Layer:HTTP/MQ/Job)设计
- 构建富领域模型(Rich Domain Model)
注意,此技能还在持续迭代中,陆续还会增强使用效果。
┌─────────────────────────────────────────────────────────────┐
│ 触发层 Trigger │
│ (HTTP Controller / MQ Listener / Job) │
└─────────────────────────┬───────────────────────────────────┘
▼
┌─────────────────────────────────────────────────────────────┐
│ API 层 │
│ (DTO / Request / Response) │
└─────────────────────────┬───────────────────────────────────┘
▼
┌─────────────────────────────────────────────────────────────┐
│ 案例层 Case │
│ (业务编排 / 流程串联 / 组合调用) │
└─────────────────────────┬───────────────────────────────────┘
▼
┌─────────────────────────────────────────────────────────────┐
│ 领域层 Domain │
│ (Entity / Aggregate / VO / Domain Service) │
└─────────────────────────┬───────────────────────────────────┘
▲
┌─────────────────────────────────────────────────────────────┐
│ 基础设施层 Infrastructure │
│ (Repository Impl / Port Adapter / DAO / PO) │
└─────────────────────────────────────────────────────────────┘
2
3
4
5
6
7
8
9
10
11
12
13
14
15
16
17
18
19
20
21
22
23
24
- 此技能符合六边形架构设计标准,相关文档:https://bugstack.cn/md/road-map/ddd-guide-03.html (opens new window)
# 3. 场景应用
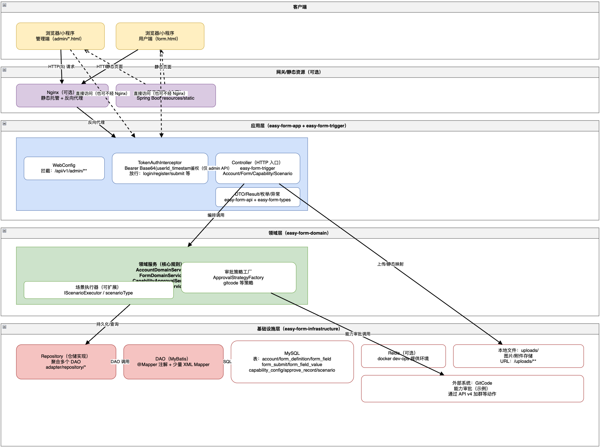
# 3.1 表单开发
小傅哥这里选择的一个【表单】功能开发的场景,类似通讯 doc 里有一个表单的功能,设置表单后,让用户填写;
由运营配置表单,填写相应的输入信息(字段),有文本、数字、日期、下拉选择和图片上传等类型。以及增强了表单数据场景运用,填表的表单可以直接关联到用途上,如数据做权限功能审核,或者数据做发券等功能。最后分享链接给用户填写提交,提交时候可以选择让用户是否鉴权(如github登录、星球登录、公众号登录)。

全程零参与代码实现,只提供必要的信息。对于开发后的功能,都是让 OpenClaw(QClaw)自己做浏览器访问,填写数据,验证功能。如果有问题,则进行优化功能的处理。
不过,做这类东西,还是需要懂场景,懂产品,懂架构,懂技术。否则,它真运行起来,也是会有不少问题的。
# 3.2 产品演示
# 3.2.1 编辑表单(关联数据场景)

# 3.2.2 表单数据(全局展示信息)

# 3.2.3 能力配置(数据场景配置)

- 这个的目的,就在于配置完表单,用户填写后,那么这些数据,要干啥用。我们可以把一些字段关联起来,直接使用。
# 3.2.4 填写记录(展示收集信息)

# 3.2.5 分享表单(用户填写数据)

- 分享表单后,用户填写提交即可。
# 4. 工程演示

- 这个结构很重要,通过 xfg-ddd-skills 的限定,它可以按照约定的方式来编码。不要有ai幻觉和惊喜,而是要有小傅哥的“味道”。
- 不过在整个设计实现的“灵魂”上,还是差了点,不够老辣!
# 五、体验总结
- 这种大量的工程化的,AI 写的代码,我不想碰。既不能给它修,也不想给它改。只要有 Token 就想让 AI 继续搞。软件工程交付,需要的不只是代码,还包括完整的理解代码,代码与产品PRD完全匹配,从而形成代码资产。
- 使用AI做项目,仍然需要懂技术的,你的能力多强,你驾驭AI的本事就多大。
- 纯新项目,或者小公司快速场景验证,可以使用AI快速搭建出来一套。
- 公司里几十万行的老项目,如果靠 AI 这样迭代编写,可能会出事故。审查要严格。程序员编码的过程,是一行行逻辑的确认和产品功能的完整匹配。
- 当一个需求过于复杂的时候,AI 会有过程中崩溃问题。这个对于个人编码项目没啥所谓,但公司级别的需求的迭代的。它的编码速度,有时候会低于人。n个类中,n行代码中,迭代功能,程序员已经有历史经验。ai 需要全量识别(或者你提前都编写好了技能)
- skills 很有用,希望使用 ai 迭代项目的,需要持续的为工程迭代 skills 的各项技能。相当于为工程写技能路书。
- OpenClaw(QClaw)属于一种网关入口,来控制设备。如果你更熟练于编码,那么纯 AI IDE 会更适合。如果你往各类的服务,接管电脑,那么 OpenClaw 更为合适。


