# 《Ai Agent》第3-18节:动态执行智能体任务
作者:小傅哥
博客:https://bugstack.cn (opens new window)
视频:https://t.zsxq.com/j116r (opens new window)
沉淀、分享、成长,让自己和他人都能有所收获!😄
# 一、本章诉求
本节首先新增一个基于数据库固定配置步骤的简单循环执行智能体策略。随后,结合数据库中配置的智能体定时执行参数,以及工程中引入的扳手工程动态任务组件,实现对智能体动态任务的调度与执行。
那么,这里有一个前置学习,《通用技术组件 - 🔧扳手工程》第5节:任务调度组件 https://t.zsxq.com/bLkoF (opens new window) - 需要先完成下,之后就可以在智能体项目中使用了。
# 二、功能流程
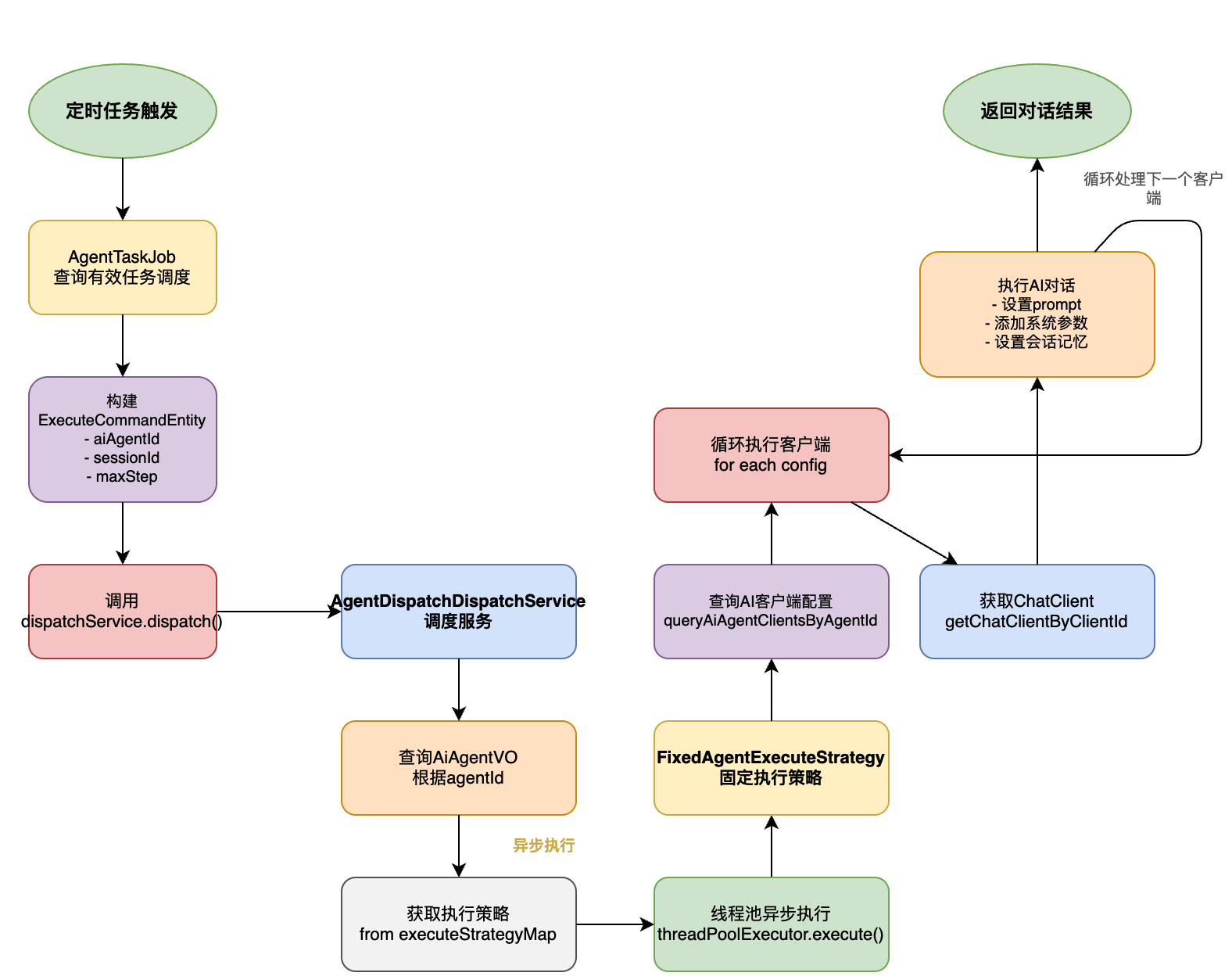
如图,Ai Agent 动态任务执行过程;

- 首先,我们在项目中引入了扳手工程的任务调度组件。在调度组件内,配置检索出数据库表内可执行的任务以及对应的参数,之后由定时任务管理。
- 之后,本节我们又增加了一个新的简单的 Agent 执行策略,依次循环数据库 Agent 配置的客户端。这个场景很适合工作流编排,把固定要执行的客户端,依次写入到数据库配置,就可以按照固定步骤执行了。这也是咱们在早期分析 Agent 执行方式的一种。

