# 《AI MCP Gateway 网关服务系统》第3-15节:协议域-协议解析处理
作者:小傅哥
博客:https://bugstack.cn (opens new window)
视频:https://t.zsxq.com/wGt6C (opens new window)
沉淀、分享、成长,让自己和他人都能有所收获!😄
大家好,我是技术UP主小傅哥。
# 一、本章诉求
设计协议域,定义分层结构,用于承接协议的解析、存储、使用等场景功能。在整个 DDD 架构下,我们会不断的思考这些内容的功能域设计,而不是一些单一的原则方法。
这一节我们把前面做的解析协议的案例代码,按照协议域的分层结构,拆分编写对应的功能逻辑。
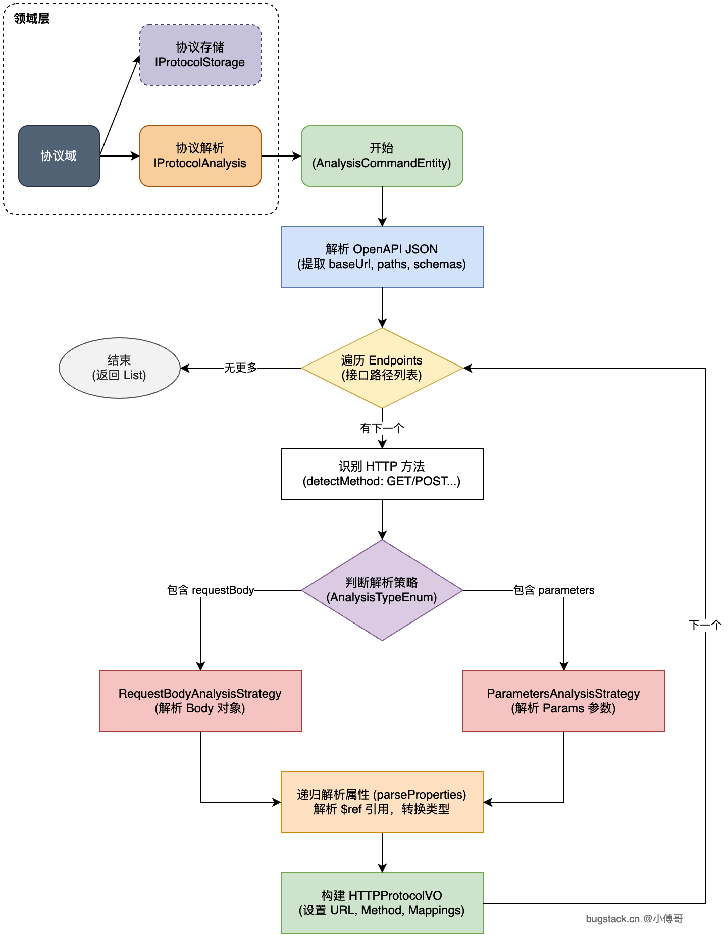
# 二、流程设计
如图,设计协议域,封装解析逻辑(其他流程后续处理);

- 首先,划分出【协议域】,增加协议解析、协议存储,对应的单一职责的接口定义。
- 之后,把上一节的协议解析的案例代码,按照如图所示的结构,拆分设计。这里解析还增加了 rpc 包,是一个示意,如果后续大家做其他场景的接口对应的协议解析,可以都在这个结构下增加策略实现。

