# 《AI Agent 脚手架》第2-4节:装配域结构化定义

作者:小傅哥
博客:https://bugstack.cn (opens new window)
视频:https://t.zsxq.com/3GFbQ (opens new window)

沉淀、分享、成长,让自己和他人都能有所收获!😄

# 一、本章诉求

通过单一职责规则树(组合模式)工厂上下文对象泛型等设计模式手段,结合领域驱动设计思想,定义智能体装配服务结构。

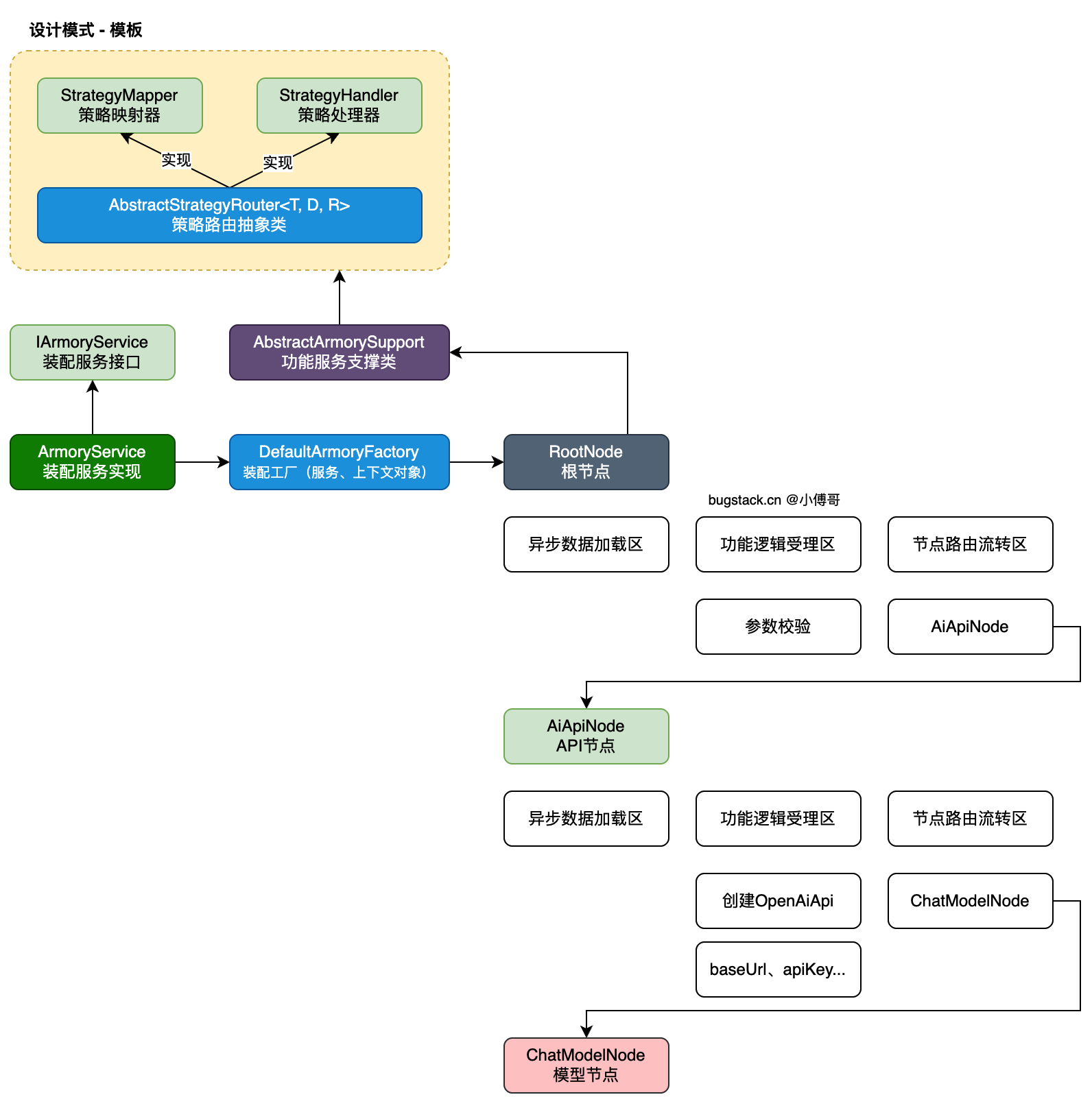
# 二、流程设计

如图,智能体装配结构设计;

  • 首先,最上面的是规则树(组合模式)的设计模块框架,用于各项节点流转实现,如;RootNode、AiApiNode、ChatModelNode 等。
  • 之后,定义了单一职责的 IArmoryService 装配服务接口,并通过工厂管理节点衔接服务,以及定义上下文对象。这个上下文对象,会在各个节点间记录数据并流转使用。

本节小傅哥先带着大家把功能实现框架结构定义出来,让大家厘清关于这样的框架结构设计(这是一个非常通用的手段)。之后在进行各个节点的编码实现。