# 《AI Agent 场景应用 - ai draw.io》第4-4节:AI+用户+DrawIO,交互式画图
作者:小傅哥
博客:https://bugstack.cn (opens new window)
视频:待更新
沉淀、分享、成长,让自己和他人都能有所收获!😄
# 一、本章诉求
增强服务端 ai agent 智能体配置,以分析,绘制,检查的流程处理 draw.io 的图的制作,如果用户信息不准确的时候,则返回给前端让用户补全信息。
此外,对于前端的使用也做一些优化处理,包括;增加对话列表页、保存用户绘图信息到浏览器、交互式完成绘图操作、提供案例绘图、携带历史绘图等。
# 二、流程设计
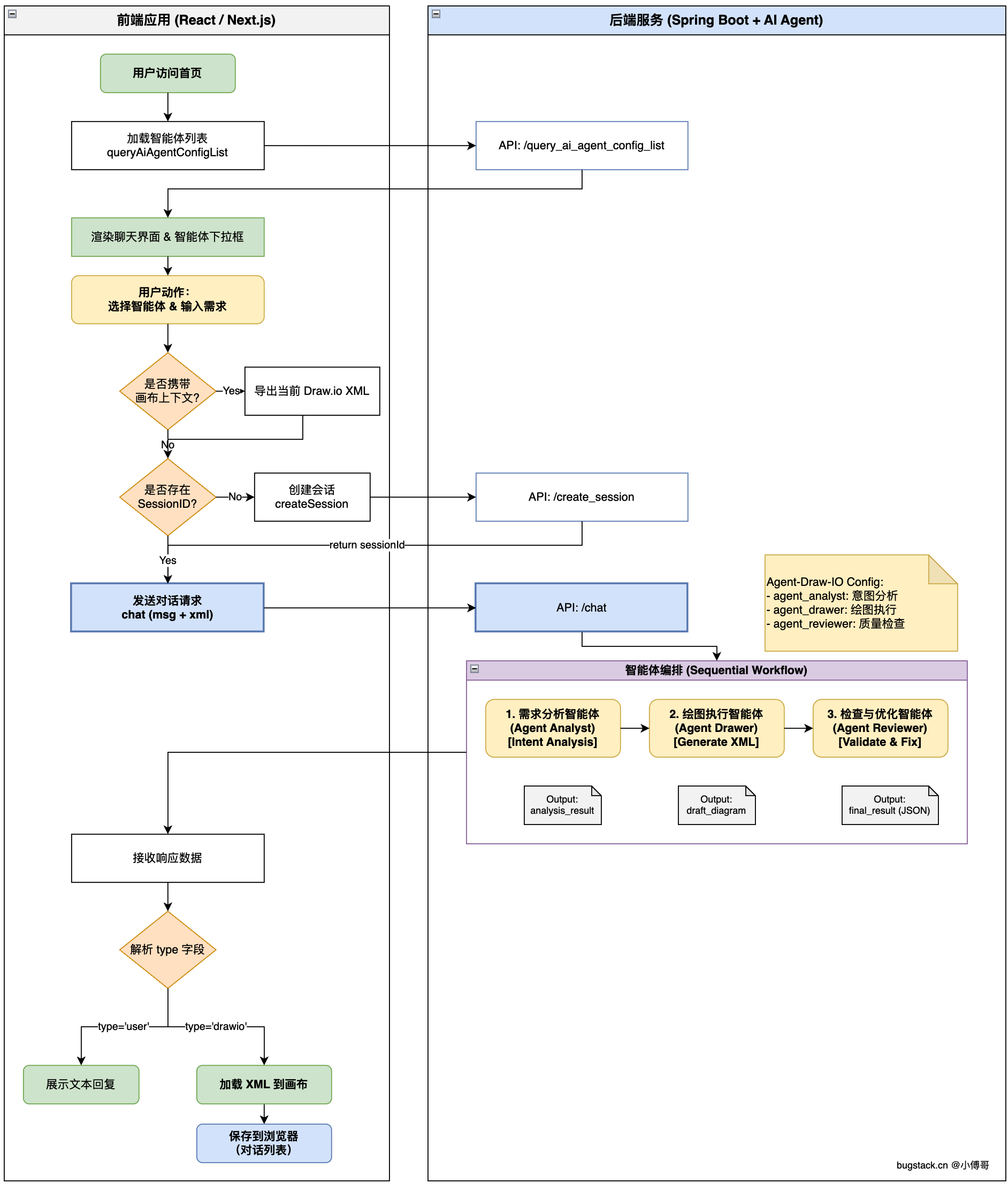
如图,AI 交互式绘图流程设计;

- 首先,第一个改造点是服务端的智能体流程配置,让 ai agent 对用户的请求进行分析、绘制、检查,如果用户提供的信息不全则让用户继续补充,如果全面则可以直接绘制。那么这个时候,就要给前端返回一个 json 结构,并按照不同的类型返回数据。
- 之后,因为服务端智能体返回的不再是一个 draw.io 的 xml,所以要对 agent 智能体返回的结果,进行序列化成对象,再返回给前端。前端拿到结果后要对不同的类型的结果,反馈给用户(user)、渲染到 draw.io 页面(xml)。
- 此外,除了结果的渲染,对前端的对话操作,增加一个历史记录页,保存 draw.io 的绘图内容到浏览器里。这样刷新页面也可以看到历史的画图。
- 注意,你还可以再此基础上,增加更多的功能。如,学习了星球里的小型支付,那么可以把扫码登录、支付购买额度,对接进来。也可以把大营销的积分,兑换,抽奖对接进来。这些内容,都是可以衔接起来的。

